Yrkesbevis med TCYK
Ett yrkesbevis är en bekräftelse på att man har kunskaper och färdigheter inom den del av yrkesområdet som yrkesbeviset omfattar.
Alla TCYKs yrkesbevis bygger på kunskapskrav som har en bred acceptans inom utemiljöbranschen. Nationellt accepterade yrkesbevis ger individen ett meriterande dokument som styrker yrkeskompetens.
Yrkesbevis ger arbetsgivare ett riktmärke när man rekryterar och fortbildar personal. De ger beställare verktyg att ställa rätt krav på den yrkesprofil man efterfrågar. Yrkesbevis är således ett av de viktigaste verktygen för att säkra en seriös och hållbar utemiljöbransch.
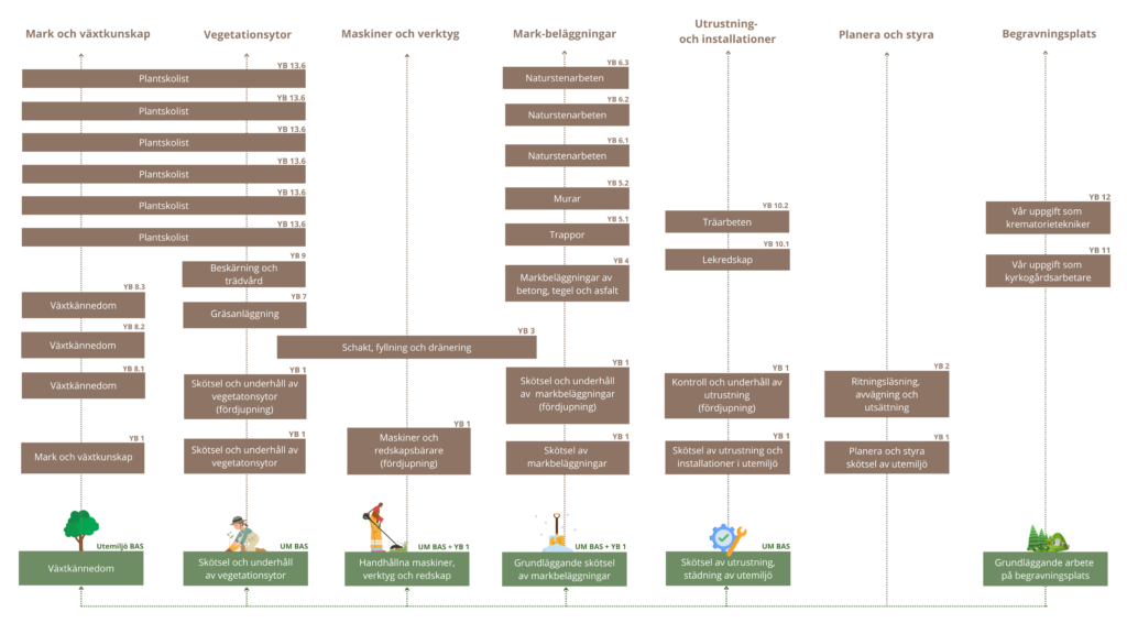
Se kompetensstandarder till våra 25 yrkesbevis här
Yrkesbevis 1 – Kompetensstandard Skötsel och förvaltning av utemiljö
Yrkesbevis 2 – Ritningsläsning. avvägning och utsättning
Yrkesbevis 3 – Schakt. fyllning och dränering
Yrkesbevis 4 – Kompetensstandard Markbeläggningar av betong, tegel och asfalt
Yrkesbevis 6.1 – Naturstensarbeten – nivå 1
Yrkesbevis 6.2 – Naturstensarbeten – nivå 2
Yrkesbevis 6.3 – Naturstensarbeten – nivå 3
Yrkesbevis 8.1 – Växtkännedom – nivå 1
Yrkesbevis 8.2 – Växtkännedom – nivå 2
Yrkesbevis 8.3 – Växtkännedom – nivå 3
Yrkesbevis 9 – Beskärning och trädvård
Yrkesbevis 11 –Vår uppgift som kyrkogårdsarbetare, revidering pågår
Yrkesbevis 12 – Vår uppgift som krematorietekniker, revidering pågår
Yrkesbevis 13.1 Plantskolist nivå 1
Yrkesbevis 13.2 Plantskolist nivå 2
Yrkesbevis 13.3 Plantskolist nivå 3
Yrkesbevis 13.4 Plantskolist nivå 4
Yrkesbevis 13.5 Plantskolist nivå 5
Yrkesbevis 13.6 Plantskolist nivå 6
Bevis på kompetens
Ett yrkesbevis är en bekräftelse på att man har kunskaper och färdigheter inom den del av yrkesområdet som yrkesbeviset omfattar.
Alla TCYKs yrkesbevis bygger på kunskapskrav som har en bred acceptans inom utemiljöbranschen.
Kvalifikation inom SeQF
Utemiljö Bas och Yrkesbevis 1 är nivåplacerade i SeQF.
Vägen till yrkesbevis
TCYK arbetar för att så många som möjligt ska kunna skaffa sig papper på sina kompetenser inom anläggning och skötsel av utemiljöer, också personer med kort formell utbildning.
Reklamation Yrkesbevis
Om du anser att du inte fått en korrekt bedömning av din yrkeskompetens av din yrkesbedömare eller om du misstänker oegentligheter vid utfärdande av yrkesbevis anmäler du det under reklamationer.

